


河北省进一步加强和改进普通高等学校艺术类专业考试招生工作实施方案
|
近日,河北省招生委员会办公室印发《河北省进一步加强和改进普通高等学校艺术类专业考试招生工作实施方案》通知,要求各地各高校认真贯彻落实。 一、总体原则 以习近平新时代中国特色社会主义思想为指导,全面贯彻党的二十大精神和党的教育方针,加强党的领导,落实立德树人根本任务,适应经济社会发展需要,进一步加强和改进普通高等学校艺术类专业考试招生工作,到2024年,基本建立以统一高考为基础、艺术类省级统一考试(以下简称省级统考)为主体,依据高考文化成绩、专业考试成绩,参考学生综合素质评价,分类考试、综合评价、多元录取的高校艺术类专业考试招生制度,形成促进公平、科学选才、监督有力的艺术人才选拔评价体系,为实现经济强省、美丽河北提供人才支撑。 二、考试评价方式 普通高等学校(以下简称高校)艺术类专业考试招生实行“文化素质+专业能力”的考试评价方式,文化素质使用高考文化课考试成绩,专业能力使用艺术专业能力考试成绩。艺术专业能力考试包括省级统考和高校校考,根据不同艺术专业培养要求实行分类考试。省级统考由省统一组织考试,高校校考由相关高校组织考试。 (一)省级统考。2024年起,我省艺术类专业省级统考设置为美术与设计类、音乐类、舞蹈类、表(导)演类、播音与主持类、书法类等6个科类。各科类省级统考的科目和分值、内容和形式、考试要求、考查范围等要求见《河北省普通高等学校艺术类专业省级统考考试说明》;省级统考涵盖专业及对应艺术类专业见《省级统考科目与本科招生专业对应关系一览表》。生源极少的戏曲类艺术专业,由教育部统筹安排,另行公布。 (二)高校校考。按照教育部要求,原则上高校不再组织校考,直接使用省级统考成绩。少数专业特色鲜明、人才培养质量较高的艺术院校,对考生艺术天赋、专业技能或基本功有较高要求的高水平艺术类专业,经教育部批准后,可按程序申请在省级统考基础上组织校考。按照教育部规定,2024年起,不再跨省设置校考考点,所有高校艺术类专业校考工作均在学校所在地组织。三、考试组织与实施 (一)报考条件。参加省级统考的考生应具备当年高考报名资格,按省级教育考试机构规定的时间、地点、方式参加省级统考报名,并签订诚信考试承诺书。 (二)考点设置。省级统考一般安排在国家教育考试标准化考点组织实施,实行主考负责制。考点(考场)应安装视频监控系统和无线信号屏蔽设施,对考试全过程实施全方位监控和即时录音录像,有效防范考生作弊行为发生。 (三)考试实施。考生须在规定时间内携带身份证或其他有效身份证件、准考证和符合要求的考试用品等进入考场。考点严格按照《国家教育考试考生进入考点(考场)安全检查工作规范(暂行)》等有关要求,加强考生身份核验和作弊防控检查;严格落实考生、评委、考场随机编排的“三随机”工作机制,严防考试舞弊。 四、评分与成绩发布 (一)评委选聘。依托教育部艺术类专业考评人员信息库,进一步扩大省级统考考评人员遴选范围,选聘政治素质好、工作责任心强、专业对应且考评经验丰富、学术水平高的人员承担考评工作;进一步优化考评人员组成结构,逐步增加考评人员人数,省外评委比例不低于50%。逐步建立考评人员和考生特殊关系申报制度,凡在相关考试中与考生有指导关系、亲属关系及其他利害关系的考评人员,均须按要求进行申报,并严格执行回避制度。建立违规考评人员“黑名单”制度,对于隐瞒不报、弄虚作假或违规违纪的考评人员,按有关规定严肃处理,并列入“黑名单”。 (二)评分要求。按照教育部《普通高等学校艺术类专业省级统一考试评分等级划分标准参考》制定省级统考各科类评分细则。按照“先划分等级,后细化分值”的原则实施。 (三)成绩公布。考生统考成绩由省级教育考试机构或经授权的承办院校进行公布。进一步完善省级统考申诉复核机制,畅通社会监督举报渠道,切实维护考生合法权益。 (四)合格线划定。按照教育部有关要求,各科类省级统考合格人数原则上控制在上一年度本科类本省本科录取人数的2—4倍。 五、招生录取办法 按照教育部规定,2024年起,艺术史论、戏剧影视文学等高校艺术类专业,不再组织专业能力考试,直接依据考生高考文化课成绩、参考考生综合素质评价择优录取。录取工作可继续安排在相应普通本科、高职(专科)批次开始前进行,也可根据相应高校人才培养要求由高校自主确定安排在普通本科、高职(专科)批次进行。 使用省级统考成绩作为专业考试成绩的艺术类专业,在考生高考文化课成绩和省级统考成绩均达到河北省艺术类专业录取最低控制分数线基础上,依据考生高考文化课成绩和省级统考成绩按比例合成的综合成绩,继续实行以“专业(类)+学校”为单位的平行志愿模式择优录取,平行志愿填报数量仍为70个。各类别省级统考综合分计算方法为,美术与设计类、书法类、舞蹈类、表(导)演类、音乐类等5项省级统考综合成绩=高考文化总成绩(含政策性加分)×0.5+(专业成绩÷专业满分)×750×0.5,结果四舍五入保留3位小数;播音与主持类省级统考综合成绩=高考文化总成绩(含政策性加分)×0.7+(专业成绩÷专业满分)×750×0.3,结果四舍五入保留3位小数。 少数组织校考的高校艺术类专业,在考生高考文化课成绩达到河北省普通类专业批次录取最低控制分数线、省级统考成绩合格且达到学校划定的最低成绩要求基础上,依据考生校考成绩择优录取,继续实行以学校为单位的顺序志愿投档模式。 各相关高校要把考生综合素质评价作为招生录取的重要参考,积极完善使用办法,加强考生思想品德考核和多维度评价,相关使用办法提前向社会公布。除组织校考的艺术类专业外,所有艺术类专业均应安排分省招生计划。 六、保障措施 (一)加强组织领导。省级统考和高校艺术类专业考试招生工作在省招生委员会的统一领导下进行。各级招生委员会是本区域内组织考试、治理考试环境、维护考试招生安全稳定、整肃考风考纪的责任主体,主要负责同志是第一责任人,各级教育行政部门主要负责同志、分管负责同志和教育考试机构主要负责同志是直接责任人。各艺术类专业统考承办高校根据省统一要求,做好省级统考相关工作。 高校是本校艺术类专业招生工作的责任主体,主要负责同志是第一责任人,分管负责同志是直接责任人。高校艺术类专业考试工作方案和招生办法须经学校党委常委会研究审定,提前向社会公布。要充分发挥学校招生工作领导小组统筹协调和监督管理作用,健全完善学校艺术类专业考试招生规章制度,明确各相关部门职责和各工作环节要求,不得简单下放、层层转交。 (二)完善多级监督制约机制。按照分级负责原则,建立健全招生委员会统一领导,教育行政部门、教育考试机构、纪检监察部门和有关部门共同组成的监督检查工作组,对艺术类专业考试招生工作进行全流程监督。高校要建立健全学校纪检监察机构、教师、学生和社会多方参与的监督检查工作组,对本校艺术类专业考试招生工作进行全流程的监督。畅通社会监督举报渠道,完善考生申诉和学校仲裁机制,及时回应处理各种问题。 (三)落实招生信息公开。中学、高校、各级教育考试机构严格按要求落实艺术类专业考试招生信息公开制度,主动接受纪检监察部门和社会监督。中学要做好学生综合素质档案公示。高校要及时、准确在本单位网站公布学校招生章程、分专业招生计划、考试工作方案、招生录取办法、录取结果、咨询申诉渠道等信息。各级教育考试机构、承办院校要及时公布艺术类专业招生政策等信息。 (四)加大违规违纪查处力度。严格执行招生政策,严格遵守高校招生“十严禁”“30个不得”“八项基本要求”和《新时代高校教师职业行为十项准则》等规定。对于艺术类专业考试招生中有违规违纪行为的工作人员和考生,严格按照有关规定严肃处理,并追究相关人员责任。高校要严格开展艺术类专业新生入学资格审查和专业复测,对于审查或专业复测不合格、入学前后两次测试成绩差异显著的考生,要组织专门调查。对于通过弄虚作假、徇私舞弊方式骗取录取资格的学生以及违规录取的学生,一律取消入学资格、录取资格或学籍,并记入其考试诚信档案。 (五)加强宣传解读。各级教育行政部门、教育考试机构、有关高校、中学要分层分类组织好艺术类考试招生政策的培训和宣传工作,加强对具体实施过程中重点环节的培训指导,提高培训的针对性和有效性,要针对公众关心的问题,及时组织专家做好政策解读,主动、及时、全面、准确地发布信息,提高政策解读的针对性、科学性、权威性和有效性,让公众充分理解方案的意图和内容,为艺术类考试招生工作平稳实施创造良好环境。
附件 1. 河北省普通高等学校艺术类专业省级统考考试说明 2. 省级统考科目与本科招生专业对应关系一览表 |
河北省进一步加强和改进普通高等学校艺术类专业考试招生工作实施方案政策解读
|
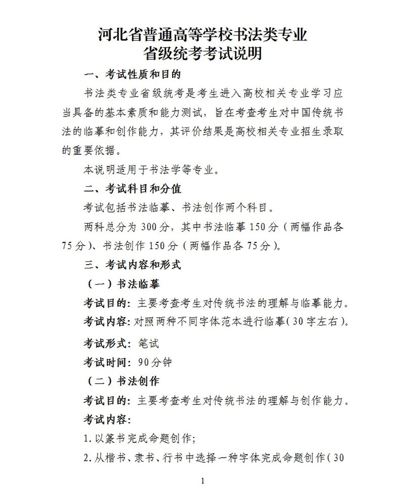
近日,省招生委员会办公室印发了《河北省进一步加强和改进普通高等学校艺术类专业考试招生工作实施方案》(以下简称《实施方案》)。为使学校、考生、家长和社会各界准确了解《实施方案》有关内容,确保《实施方案》平稳落地,现将相关政策解读如下: 一、《实施方案》出台的背景 2021年9月,教育部印发《关于进一步加强和改进普通高校艺术类专业考试招生工作的指导意见》,提出到2024年基本实现艺术类省级统考全覆盖、提高文化成绩要求、严控高校校考范围,形成促进公平、科学选才、监督有力的艺术人才选拔评价体系,要求省级招委会制定本省艺术类专业考试招生工作实施方案。2022年10月,印发《普通高等学校艺术类本科专业省级统一考试工作规范(试行)》《普通高等学校艺术类本科考试招生专业目录(试行)》,对艺术类省级统考类别、科目、分值等进行明确。 根据教育部统一部署,按照“遵循顶层设计、结合我省实际、维护公平公正”原则,组成专家组多方调研、充分论证、广泛征求意见,制订出台了我省的《实施方案》, 2024年起在普通高校招生艺术类专业考试招生中施行。 二、《实施方案》的总体原则 以习近平新时代中国特色社会主义思想为指导,全面贯彻党的二十大精神和党的教育方针,加强党的领导,落实立德树人根本任务,适应经济社会发展需要,进一步加强和改进普通高等学校艺术类专业考试招生工作。 三、《实施方案》的总体目标 到2024年,基本建立以统一高考为基础、艺术类省级统一考试(以下简称省级统考)为主体,依据高考文化成绩、专业考试成绩,参考学生综合素质评价,分类考试、综合评价、多元录取的高校艺术类专业考试招生制度,形成促进公平、科学选才、监督有力的艺术人才选拔评价体系,为实现经济强省、美丽河北提供人才支撑。 四、《实施方案》的主要内容及变化 我省的《实施方案》共分为六部分:一是总体原则;二是考试评价方式,包括省级统考、高校校考;三是考试组织与实施,包括报考条件、考点设置、考试实施;四是评分与成绩发布,包括评委选聘、评分要求、成绩公布、合格线划定;五是招生录取办法;六是保障措施,包括加强组织领导、完善多级监督制约机制、落实招生信息公开、加大违规违纪查处力度、加强宣传解读。 与我省现行艺术类专业考试招生办法相比,《实施方案》变化主要体现在四个方面: 在省级统考科类设置方面,由现行的美术类、音乐类、舞蹈类等3类,扩大为美术与设计类、音乐类、舞蹈类、表(导)演类、播音与主持类和书法类等6类,实现教育部提出的艺术类专业省级统考基本覆盖要求。 在省级统考科目和内容方面,按照教育部有关文件要求,制定了《河北省普通高等学校艺术类专业省级统考考试说明》,进一步完善了我省艺术类专业省级统考科目、内容、分值等。 在高校校考方面,按照教育部要求,原则上高校不再组织校考,直接使用省级统考成绩。少数专业特色鲜明、人才培养质量较高的艺术院校,对考生艺术天赋、专业技能或基本功有较高要求的高水平艺术类专业,经教育部批准后,可按程序申请在省级统考基础上组织校考。 在提高文化成绩要求方面,一是艺术史论、戏剧影视文学等部分艺术类专业,不再组织专业能力考试,直接依据考生高考文化课成绩、参考考生综合素质评价择优录取。二是提高省级统考综合成绩的文化成绩占比,按照教育部要求,美术与设计类、书法类、舞蹈类、表(导)演类、音乐类等5类省级统考的高考文化课成绩占比由现行的30%调整为50%,播音与主持类的高考文化课成绩占比仍按现行的70%执行。三是提高高校校考文化成绩要求,由现行的执行艺术类专业批次录取控制分数线,调整为执行普通类专业批次录取最低控制分数线。 五、艺术类专业考试的评价方式 《实施方案》明确,高校艺术类专业招生实行“文化素质+专业能力”的考试评价方式,文化素质使用高考文化课考试成绩,专业能力使用艺术专业能力考试成绩。艺术专业能力考试包括省级统考和高校校考,根据不同艺术专业培养要求实行分类考试。省级统考由省统一组织考试,高校校考由相关高校组织考试。 六、省级统考考试内容及分值 自2024年起,我省艺术类专业省级统考共设置美术与设计、音乐学等6个科类,每个科类考试总分均为300分。 一是美术与设计类,考试内容包括素描、色彩、速写(综合能力)三个科目。其中,素描100分、色彩100分、速写(综合能力)100分。 二是音乐类,细分为音乐表演和音乐教育两类。其中,音乐表演类考试包括器乐、声乐两个方向。 音乐表演类器乐方向,考试内容包括乐理、听写、视唱、器乐四个科目。其中,乐理15分、听写30分、视唱15分、器乐240分。 音乐表演类声乐方向,考试内容包括乐理、听写、视唱、声乐四个科目。其中,乐理15分、听写30分、视唱15分、声乐240分。 音乐教育类,考试内容包括乐理、听写、视唱、主项(声乐、器乐各选其一)、副项(声乐、器乐各选其一)五个科目。其中,乐理15分、听写30分、视唱15分、主项165分、副项75分。主项选择声乐的考生,副项须选择器乐;主项选择器乐的考生,副项须选择声乐。 三是舞蹈类,考试内容包括舞蹈基本功、舞蹈表演、舞蹈即兴三个科目。其中,舞蹈基本功120分,舞蹈表演150分、舞蹈即兴30分。 四是表(导)演类,包括戏剧影视表演、服装表演、戏剧影视导演三个方向。 戏剧影视表演方向,考试内容包括文学作品朗诵、自选曲目演唱、形体技能展现、命题即兴表演四个科目。其中,文学作品朗诵100分、自选曲目演唱50分、形体技能展现50分、命题即兴表演100分。 服装表演方向,考试内容包括形体形象观测、台步展示、才艺展示三个科目。其中,形体形象观测150分、台步展示120分、才艺展示30分。 戏剧影视导演方向,考试内容包括文学作品朗诵、命题即兴表演、叙事性作品写作三个科目。其中,文学作品朗诵50分、命题即兴表演50分、叙事性作品写作200分。 五是播音与主持类,考试内容包括作品朗读、新闻播报、话题评述三个科目。其中,作品朗读100分、新闻播报100分、话题评述100分。 六是书法类,考试内容包括书法临摹、书法创作两个科目。其中,书法临摹150分(两幅作品各75分)、书法创作150分(两幅作品各75分)。 七、省级统考对应的艺术类本科专业 美术与设计类专业省级统考适用于美术学、绘画、雕塑、摄影、中国画、实验艺术、跨媒体艺术、文物保护与修复、漫画、纤维艺术、艺术设计学、视觉传达设计、环境设计、产品设计、服装与服饰设计、公共艺术、工艺美术、数字媒体艺术、艺术与科技、陶瓷艺术设计、新媒体艺术、包装设计、戏剧影视美术设计、动画、影视摄影与制作、科技艺术、美术教育、珠宝首饰设计与工艺等专业。 音乐类专业省级统考分音乐表演、音乐教育两类,其中音乐表演类考试包括器乐、声乐两个方向,适用于音乐表演、流行音乐等专业,音乐教育类考试适用于音乐治疗、音乐教育等专业,音乐学等专业可根据招生院校要求确定参照音乐表演或音乐教育类相关考试要求。 舞蹈类专业省级统考适用于舞蹈表演、舞蹈学、舞蹈编导、舞蹈教育、流行舞蹈等专业。 表(导)演类专业省级统考包括戏剧影视表演、服装表演、戏剧影视导演三个方向,其中戏剧影视表演考试适用于表演(戏剧影视表演方向)、戏剧教育、音乐剧等专业,服装表演考试适用于表演(服装表演方向)等专业,戏剧影视导演考试适用于戏剧影视导演等专业。 播音与主持类专业省级统考适用于播音与主持艺术等专业。 书法类专业省级统考适用于书法学等专业。 八、使用省级统考成绩作为专业成绩录取的艺术类专业志愿填报和录取 使用省级统考成绩作为专业成绩录取的艺术类专业,考生志愿填报仍实行以“专业(类)+学校”为单位的平行志愿模式,平行志愿填报数量为70个。录取时,高校在考生高考文化课成绩和省级统考成绩均达到河北省艺术类专业录取最低控制分数线基础上,依据考生高考文化课成绩和省级统考成绩按比例合成的综合成绩进行择优录取。 九、使用高校校考成绩作为专业成绩录取的艺术类专业志愿填报和录取 使用高校校考成绩作为专业成绩录取的艺术类专业,考生志愿填报仍实行以学校为单位的顺序志愿模式。录取时,高校在考生高考文化课成绩达到河北省普通类专业批次录取最低控制分数线、省级统考成绩合格且达到学校划定的最低成绩要求基础上,依据考生校考成绩择优录取。 十、不再组织专业能力考试的艺术类专业 自2024年起,艺术史论、艺术管理、非物质文化遗产保护、戏剧学、电影学、戏剧影视文学、广播电视编导、影视技术等8个高校艺术类专业不再组织专业能力考试,直接依据考生高考文化课成绩、参考考生综合素质评价择优录取。录取工作可继续安排在相应普通本科、高职(专科)批次开始前进行,也可根据相应高校人才培养要求由高校自主确定安排在普通本科、高职(专科)批次进行。相关办法由高校向我省报备后,提前向社会公布。 十一、落实《实施方案》的保障措施 为确保实施方案平稳落地,采取以下措施:一是加强组织领导,明确目标,加强管理,确保各项工作落实。二是完善工作方案,根据已公布的实施方案、考试说明,进一步完善我省各艺术类专业统考考务工作方案。三是加大宣传力度,提高政策解读的针对性、科学性、权威性和有效性。四是提升能力建设,进一步完善招生考试条件,做好专业考试标准化考点的建设与维护。 |